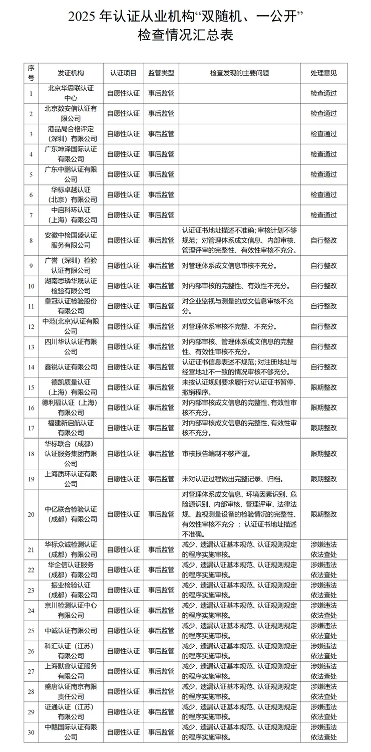
四川这23家机构存在问题10家机构被立案调查发表时间:2025-12-12 10:27 近日,四川省市场监管局组织开展2025年认证从业机构“双随机、一公开”检查工作,发现多家机构存在买证卖证、虚假认证、超范围认证等问题。 本次检查按照市场监管总局统一抽取的检查对象,四川省市场监管局统筹协调获证组织所在市(州)市场监管局采取获证组织现场查验、档案检查、从业人员询问等方式进行。重点检查买证卖证、虚假认证、超范围认证、减少遗漏认证程序、未对认证结果实施有效跟踪调查等违法违规行为。 检查共涉及30家认证机构在我省颁发的120张认证证书,发现各类问题154个,涉及23家认证机构、59张认证证书。对检查结果的处理意见为:未发现问题7家;自行整改7家;限期整改6家;涉嫌违法、依法调查处理10家。
据了解,对问题严重,涉嫌违法的认证机构,已移交四川省市场监管局执法稽查局组织进一步调查,依法严肃处理。对于需要撤销认证机构资质的,按照程序报市场监管总局处理。对存在问题较严重的认证机构,由四川省市场监管局认检监管处按照规定对其进行约谈或下达限期整改通知书,责令其限期整改。对存在一般问题的认证机构,由机构自行整改。对获证组织存在的问题,由四川省市场监管局通报相关认证机构,并由获证组织所在地市场监管部门责令认证机构督促获证组织及时整改。对检查中发现不符合认证要求的获证组织,由属地市场监管部门责令认证机构撤销或者暂停其认证证书。 协会温馨提示,各会员单位在开展相关认证工作时,务必提高甄别能力,审慎选择服务机构。应优先选取行业口碑优良、履职尽责到位的专业机构,确保通过认证切实助力企业夯实安全生产根基、提升安全管理规范化水平。 声明:此篇为机构组织模板原创文章,转载请标明出处链接:https://www.buy12365.com/nd.jsp?id=621
|